Loopi — Local‑First Typed Automation Platform
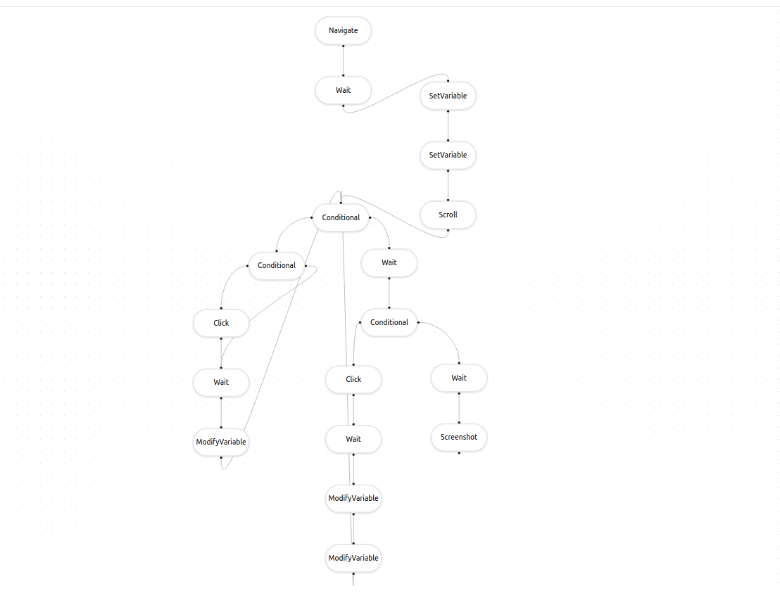
Build visual, typed workflows that combine real browser control (Electron BrowserWindow + webContents) with APIs—running locally on Windows, macOS, and Linux.
Why Loopi
Local‑first automation that blends a visual builder, typed data, APIs, and real browser control
Visual Builder
Drag‑and‑drop workflows with clear data flow—no code required.
Typed Variables
Auto‑typed data for safer, clearer pipelines and fewer runtime surprises.
Real Browser Control
Real browser control for reliable interaction on dynamic sites.
API + Browser
Mix API nodes with on‑screen actions to fetch, transform, and drive the UI.
Local‑First Execution
Workflows run on your machine—no cloud lock‑in, offline friendly.
Open‑Source & Cross‑Platform
TypeScript codebase with installers for Windows, macOS, and Linux.
How Loopi Is Different
A local desktop app with visual workflows, real browser control, API nodes, and typed variables.
Roadmap Highlights
Select upcoming work (non‑exhaustive; timing not promised).
- Near‑term: No‑code API nodes, improved error handling, live variable inspector.
- Mid‑term: AI‑assisted selector stabilizer, per‑step screenshots, Recorder 2.0.
- Platform: Scheduling and headless CLI; agentic browser actions; optional cloud sync/worker.
See Loopi in Action
Build, run, and manage browser automations visually

Visual Node Editor
Drag and drop nodes to build complex automation workflows

Real Chromium Automation
Watch your automation run in real browser windows

API & System Integration
Connect to REST APIs, databases, and external services
Ready to automate?
Local‑first, open‑source automation that blends typed workflows, APIs, and real browser control